№1171 ГДЗ Рымкевич 10-11 класс (Физика)
Решение #1
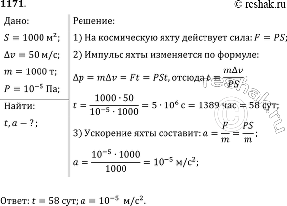
Решение #2
Решение #3

Рассмотрим вариант решения задания из учебника Рымкевич 10-11 класс, Дрофа:
В научной фантастике описываются космические яхты с солнечными парусами, движущиеся под действием давления солнечных лучей. Через какое время скорость яхты массой 1 т изменится на 50 м/с, если площадь паруса 1000 м2, а среднее давление солнечных лучей 10 мкПа? Какое добавочное ускорение приобретет яхта под действием солнечных лучей?
*размещая тексты в комментариях ниже, вы автоматически соглашаетесь с пользовательским соглашением