№146 ГДЗ Рымкевич 10-11 класс (Физика)
Решение #1
Решение #2
Решение #3

Рассмотрим вариант решения задания из учебника Рымкевич 10-11 класс, Дрофа:
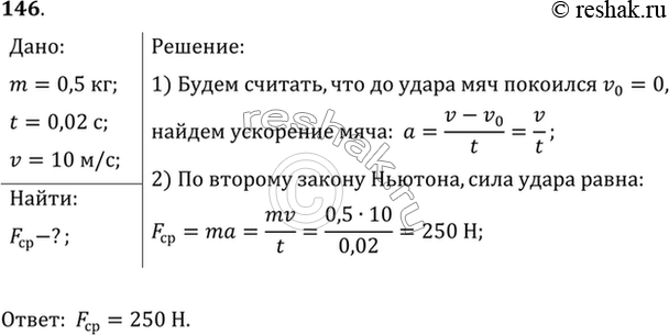
Мяч массой 0,5 кг после удара, длящегося 0,02 с, приобретает скорость 10 м/с. Найти среднюю силу удара.
*размещая тексты в комментариях ниже, вы автоматически соглашаетесь с пользовательским соглашением