№149 ГДЗ Рымкевич 10-11 класс (Физика)
Решение #1
Решение #2
Решение #3

Рассмотрим вариант решения задания из учебника Рымкевич 10-11 класс, Дрофа:
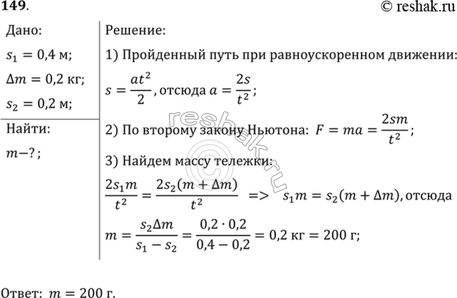
Под действием некоторой силы тележка, двигаясь из состояния покоя, прошла путь 40 см. Когда на тележку положили груз массой 200 г, то под действием той же силы за то же время тележка прошла из состояния покоя путь 20 см. Какова масса тележки?
*размещая тексты в комментариях ниже, вы автоматически соглашаетесь с пользовательским соглашением