№253 ГДЗ Рымкевич 10-11 класс (Физика)
Решение #1
Решение #2
Решение #3

Рассмотрим вариант решения задания из учебника Рымкевич 10-11 класс, Дрофа:
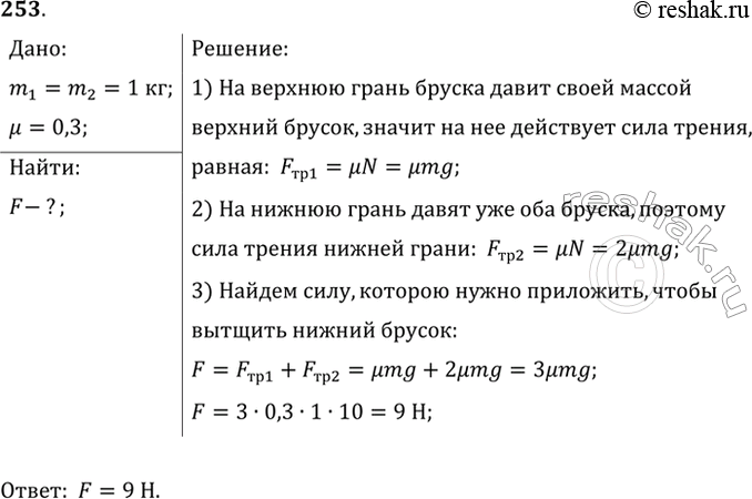
Два деревянных бруска массой по 1 кг каждый лежат на деревянной доске (рис. 36). Какую силу надо приложить, чтобы вытащить нижний брусок из-под верхнего? Коэффициент трения на обеих поверхностях нижнего бруска равен 0,3.
*размещая тексты в комментариях ниже, вы автоматически соглашаетесь с пользовательским соглашением