№464 ГДЗ Рымкевич 10-11 класс (Физика)
Решение #1
Решение #2
Решение #3

Рассмотрим вариант решения задания из учебника Рымкевич 10-11 класс, Дрофа:
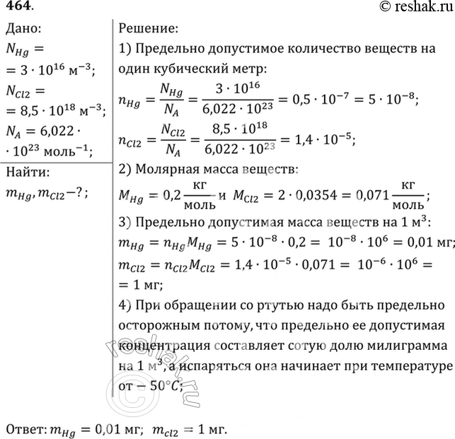
Предельно допустимая концентрация молекул паров ртути (Hg) в воздухе равна 3 • 1016 м-3, а ядовитого газа хлора (Сl2) — 8,5 • 1018 м-3. Найти, при какой массе каждого из веществ в одном кубическом метре воздуха появляется опасность отравления. Почему надо быть очень осторожным при обращении со ртутью?
*размещая тексты в комментариях ниже, вы автоматически соглашаетесь с пользовательским соглашением