№465 ГДЗ Рымкевич 10-11 класс (Физика)
Решение #1
Решение #2

Рассмотрим вариант решения задания из учебника Рымкевич 10-11 класс, Дрофа:
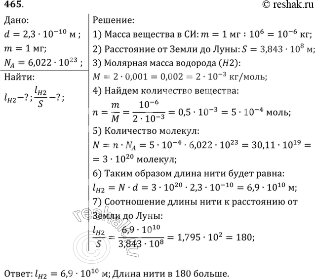
Считая, что диаметр молекул водорода составляет около 2,3 • 10-10 м, подсчитать, какой длины получилась бы нить, если бы все молекулы, содержащиеся в 1 мг этого газа, были расположены в один ряд вплотную друг к другу. Сопоставить длину этой нити со средним расстоянием от Земли до Луны.
*размещая тексты в комментариях ниже, вы автоматически соглашаетесь с пользовательским соглашением