№864 ГДЗ Рымкевич 10-11 класс (Физика)
Решение #1
Решение #2
Решение #3

Рассмотрим вариант решения задания из учебника Рымкевич 10-11 класс, Дрофа:
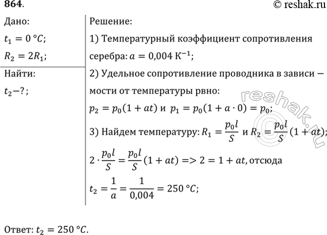
При какой температуре сопротивление серебряного проводника станет в 2 раза больше, чем при 0 °С?
*размещая тексты в комментариях ниже, вы автоматически соглашаетесь с пользовательским соглашением