Упр.25 ГДЗ Ладыженская 8 класс (Русский язык)
Решение #1

Рассмотрим вариант решения задания из учебника Ладыженская, Тростенцова 8 класс, Просвещение:
25. Спишите, расставляя пропущенные запятые. Обозначьте части слов, в которых находятся вставленные вами буквы. Подчеркните однородные члены. Составьте схему последнего предложения.
Детские и юношеские годы никогда (не)обходят(?)ся без экзотик.. .
Кто в детстве (не)ос..ждал стари(н, нн)ые замки (не)пог..бал на к..рабле с изодра(н, нн)ыми в клочья парусами у берегов Магелланова пролива или Новой Земли (не)искал сокровища так ловко запрята(н, нн)ые Стивенсоном на таинстве(н, нн)ом острове (не)слышал шума знамён в Бородинском бою или (не)пом..гал Маугли в (не)пролазных дебрях Индонези.. .
Экзотика сообщает жизн.. ту долю необыкнове(н, нн)ости которая необходима каждому ю(н, нн)ому и впечатлительному существу.
(По К. Паустовскому)
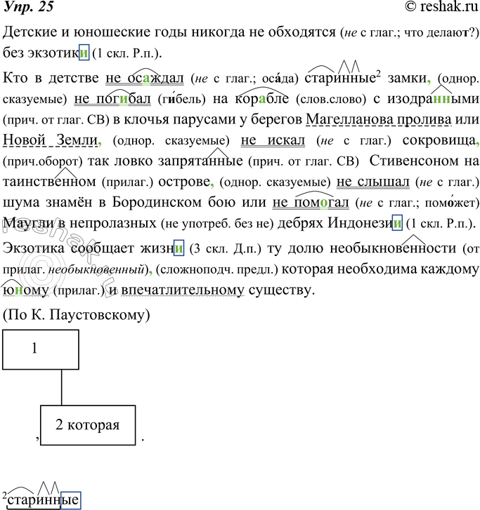
Детские и юношеские годы никогда не обходятся (не с глаг.; что делают?) без экзотики (1 скл. Р.п.).
Кто в детстве не осаждал (не с глаг.; осада) старинные2 замки, (однор. сказуемые) не погибал (гибель) на корабле (слов.слово) с изодранными (прич. от глаг. СВ) в клочья парусами у берегов Магелланова пролива или Новой Земли, (однор. сказуемые) не искал (не с глаг.) сокровища, (прич.оборот) так ловко запрятанные (прич. от глаг. СВ) Стивенсоном на таинственном (прилаг.) острове, (однор. сказуемые) не слышал (не с глаг.) шума знамён в Бородинском бою или не помогал (не с глаг.; поможет) Маугли в непролазных (не употреб. без не) дебрях Индонезии (1 скл. Р.п.).
Экзотика сообщает жизни (3 скл. Д.п.) ту долю необыкновенности (от прилаг. необыкновенный), (сложноподч. предл.) которая необходима каждому юному (прилаг.) и впечатлительному существу.
(По К. Паустовскому)
*размещая тексты в комментариях ниже, вы автоматически соглашаетесь с пользовательским соглашением