Упр.298 ГДЗ Рыбченкова Александрова 9 класс (Русский язык)
Решение #1

Рассмотрим вариант решения задания из учебника Рыбченкова, Александрова, Загоровская 9 класс, Просвещение:
298 Объясните употребление двоеточия и тире в пословицах. Запишите их, составьте схемы.
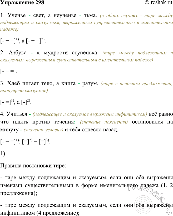
1. Ученье - свет, а неученье - тьма. (в обоих случаях - тире между подлежащим и сказуемым, выраженным существительным в именительном падеже)
[- - =]1), а [- - =]2).
2. Азбука - к мудрости ступенька. (тире между подлежащим и сказуемым, выраженным существительным в именительном падеже)
[- - =].
3. Хлеб питает тело, а книга - разум. (тире в неполном предложении; пропущено сказуемое)
[- =]1), а [-]2).
4. Учиться - (подлежащее и сказуемое выражены инфинитивом) всё равно что плыть против течения: (значение пояснения) остановился на минуту - (значение условия) и тебя отнесло назад.
[- - =]1): [=]2) - [=]3).
1. Какие правила постановки тире, не касающиеся бессоюзного сложного предложения, вы использовали для выполнения этого упражнения?
Правила постановки тире:
- тире между подлежащим и сказуемым, если они оба выражены именами существительными в форме именительного падежа (1, 2 предложения);
- тире между подлежащим и сказуемым, если они оба выражены инфинитивом (4 предложение);
- тире в неполном предложении, если пропущен один из членов предложения (3 предложение);
- тире в бессоюзном сложном предложении (4 предложение)
2. Вспомните, в каких ещё случаях в предложении может ставиться тире.
Тире также ставится:
- в простом предложении, если подлежащее и сказуемое выражены числительными;
- в простом предложении, если подлежащее и сказуемое выражены комбинациями существительное - числительное или существительное - инфинитив);
- перед словами это, вот, значит;
- после перечисления перед обобщающим словом;
- перед второй частью предложения после перечисления;
- перед несогласованным определением или приложением, стоящими в конце предложения.
*размещая тексты в комментариях ниже, вы автоматически соглашаетесь с пользовательским соглашением