Упр.1002 ГДЗ Лукашик 7-9 класс по физике (Физика)
Решение #1

Рассмотрим вариант решения задания из учебника Лукашик, Иванова 8 класс, Просвещение:
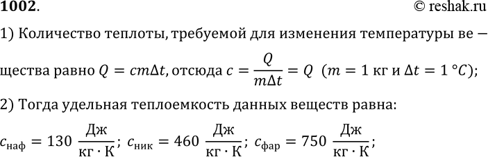
1002. Для изменения температуры нафталина, никеля и фарфора массой 1 кг на 1 °С соответственно требуется 130, 460 и 750 Дж энергии. Чему равна удельная теплоемкость этих веществ?
*размещая тексты в комментариях ниже, вы автоматически соглашаетесь с пользовательским соглашением