Упр.1052 ГДЗ Лукашик 7-9 класс по физике (Физика)
Решение #1

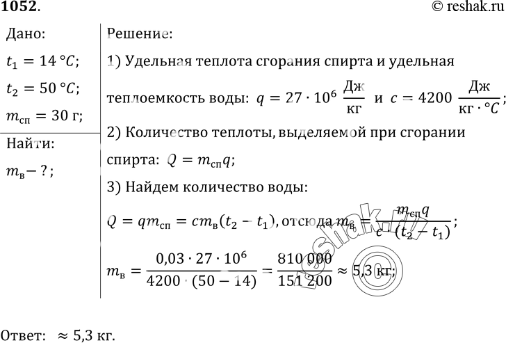
Рассмотрим вариант решения задания из учебника Лукашик, Иванова 8 класс, Просвещение:
1052. Сколько воды, взятой при температуре 14 °С, можно нагреть до 50 °С, сжигая спирт массой 30 г и считая, что вся выделяемая при горении спирта энергия идет на нагревание воды?
*размещая тексты в комментариях ниже, вы автоматически соглашаетесь с пользовательским соглашением