Упр.1089 ГДЗ Лукашик 7-9 класс по физике (Физика)
Решение #1

Рассмотрим вариант решения задания из учебника Лукашик, Иванова 8 класс, Просвещение:
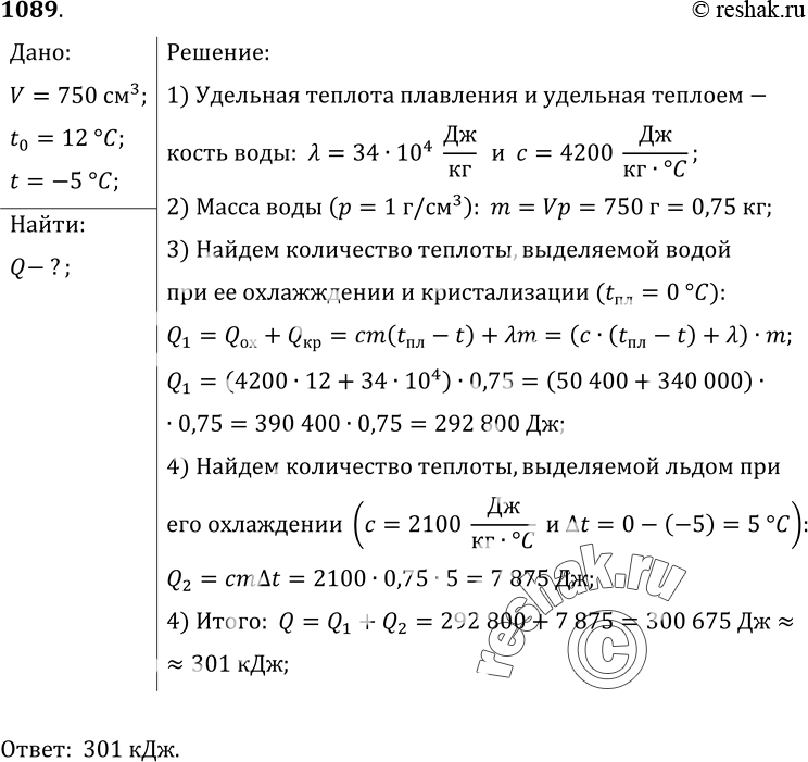
1089. Объем формы для пищевого льда равен 750 см3. Сколько энергии отдают вода и лед форме и окружающему ее воздуху в холодильнике, если у воды начальная температура 12 °С, а температура образовавшегося льда равна - 5 °С?
*размещая тексты в комментариях ниже, вы автоматически соглашаетесь с пользовательским соглашением