Упр.454 ГДЗ Лукашик 7-9 класс по физике (Физика)
Решение #1
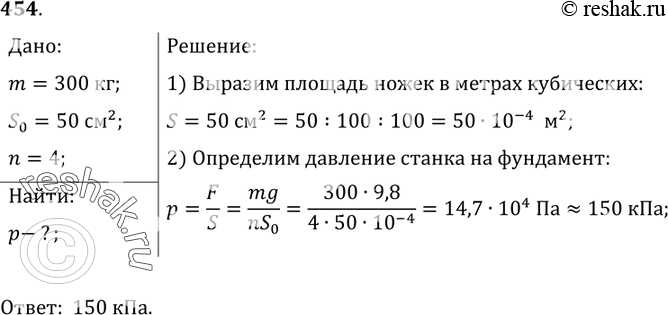
Решение #2

Рассмотрим вариант решения задания из учебника Лукашик, Иванова 7 класс, Просвещение:
454. Токарный станок массой 300 кг опирается на фундамент четырьмя ножками. Определите давление станка на фундамент, если площадь каждой ножки 50 см2.
*размещая тексты в комментариях ниже, вы автоматически соглашаетесь с пользовательским соглашением