Упр.872 ГДЗ Лукашик 7-9 класс по физике (Физика)
Решение #1

Рассмотрим вариант решения задания из учебника Лукашик, Иванова 8 класс, Просвещение:
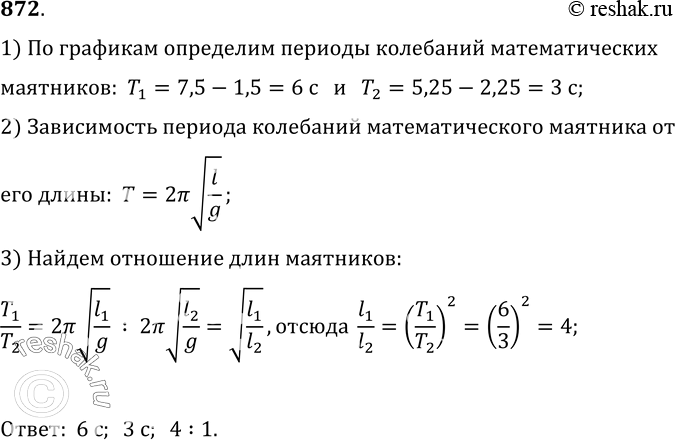
872. Два математических маятника совершают свободные колебания. Графики зависимости смещения от времени представлены на рисунке 247. Определите период колебания каждого из маятников и отношение длин маятников.
*размещая тексты в комментариях ниже, вы автоматически соглашаетесь с пользовательским соглашением