Упр.884 ГДЗ Лукашик 7-9 класс по физике (Физика)
Решение #1

Рассмотрим вариант решения задания из учебника Лукашик, Иванова 8 класс, Просвещение:
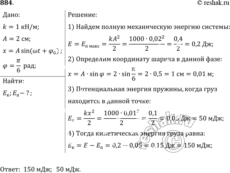
884*. Груз, подвешенный на пружине жесткостью 1 кН/м, колеблется с амплитудой 2 см по закону: х = A sin (at + ф0). Определите кинетическую и потенциальную энергии при фазе тг/6 рад.
*размещая тексты в комментариях ниже, вы автоматически соглашаетесь с пользовательским соглашением