Упр.231 ГДЗ Макарычев Миндюк 9 класс (Алгебра)
Решение #1
Решение #2

Рассмотрим вариант решения задания из учебника Макарычев, Миндюк, Нешков 9 класс, Просвещение:
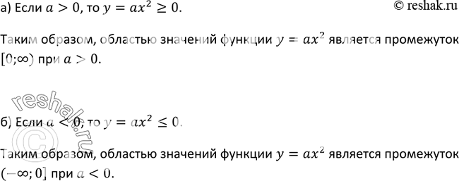
231. При каких значениях а областью значений функции у = ах2 является промежуток: а) [0; + бесконечность ); б) (- бесконечность; 0]?
*размещая тексты в комментариях ниже, вы автоматически соглашаетесь с пользовательским соглашением