Упр.333 ГДЗ Макарычев Миндюк 9 класс (Алгебра)
Решение #1
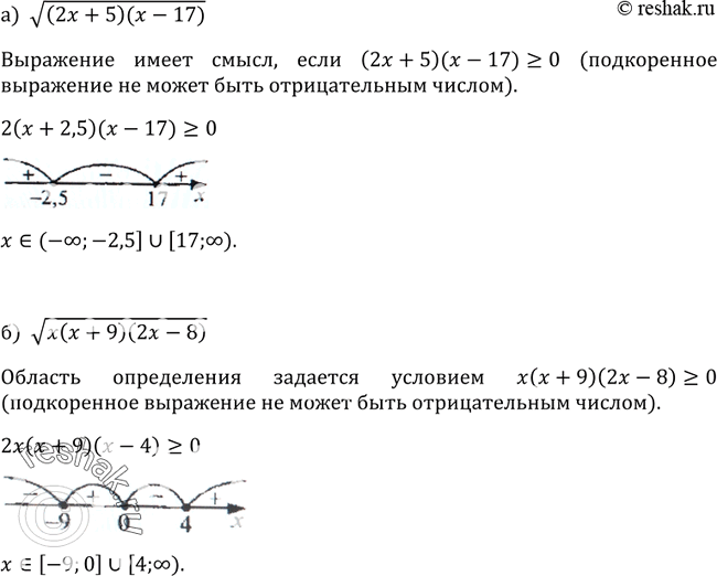
Решение #2

Рассмотрим вариант решения задания из учебника Макарычев, Миндюк, Нешков 9 класс, Просвещение:
333. При каких значениях х имеет смысл выражение:
a) корень ((2x + 5)(х - 17)); б) корень (x(х + 9)(2х - 8))?
*размещая тексты в комментариях ниже, вы автоматически соглашаетесь с пользовательским соглашением