Упр.140 ГДЗ Разумовская Львова 7 класс ФГОС (Русский язык)
Решение #1

Рассмотрим вариант решения задания из учебника Разумовская, Львова, Капинос 7 класс, Дрофа:
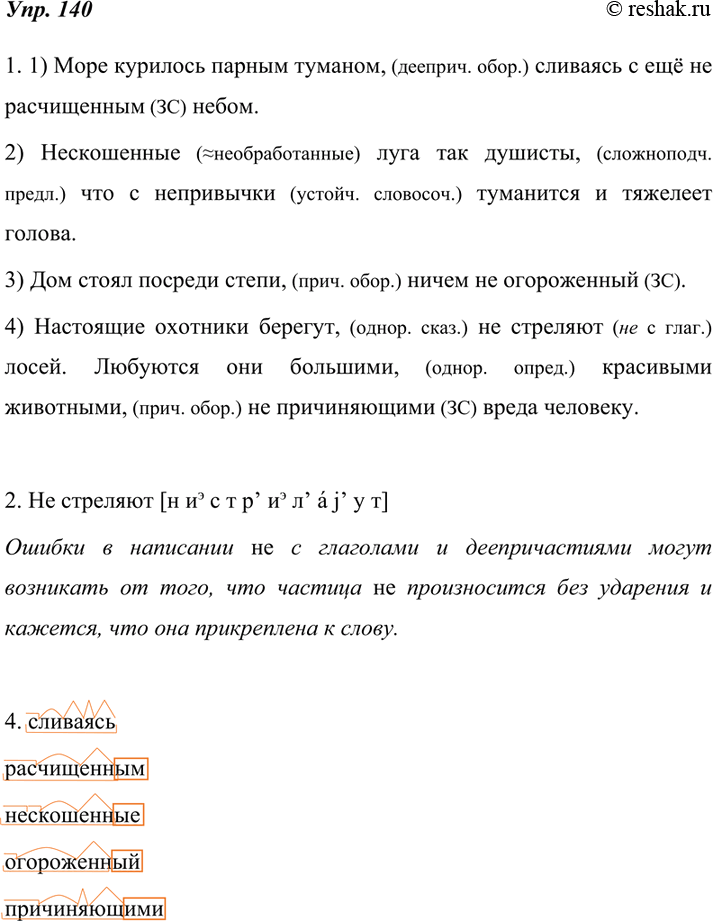
140. 1. Спишите, объясняя слитное или раздельное употребление не.
1) Море кури?лось парны?м туманом, сливаясь с ещё (не) расчищенным небом. (В. Катаев) 2) (Не) скошенные луга так душисты, что с (не) привычки туманится и тяжелеет голова. (К. Паустовский) 3) Дом стоял посреди степи, ничем (не) огороженный. (А. Чехов) 4) Настоящие охотники берегут, (не) стреляют лосей. Любуются они большими, красивыми животными, (не) причиняющими вреда человеку. (И. Соколов-Микитов)
2. Затранскрибируйте выделенное слово, а затем сделайте вывод о том, почему возникают ошибки в написании не с глаголами и деепричастиями.
Ошибки в написании не с глаголами и деепричастиями могут возникать от того, что частица не произносится без ударения и кажется, что она прикреплена к слову.
3. Объясните постановку знаков препинания в каждом предложении.
4. Разберите по составу все причастия и деепричастия.
*размещая тексты в комментариях ниже, вы автоматически соглашаетесь с пользовательским соглашением