Упр.1017 ГДЗ Лукашик 7-9 класс по физике (Физика)
Решение #1

Рассмотрим вариант решения задания из учебника Лукашик, Иванова 8 класс, Просвещение:
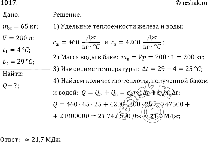
1017. В железный душевой бак, масса которого 65 кг, налили холодной колодезной воды объемом 200 л. В результате нагревания солнечным излучением температура воды повысилась от 4 до 29 °С. Какое количество теплоты получили бак и вода?
*размещая тексты в комментариях ниже, вы автоматически соглашаетесь с пользовательским соглашением