Упр.1020 ГДЗ Лукашик 7-9 класс по физике (Физика)
Решение #1

Рассмотрим вариант решения задания из учебника Лукашик, Иванова 8 класс, Просвещение:
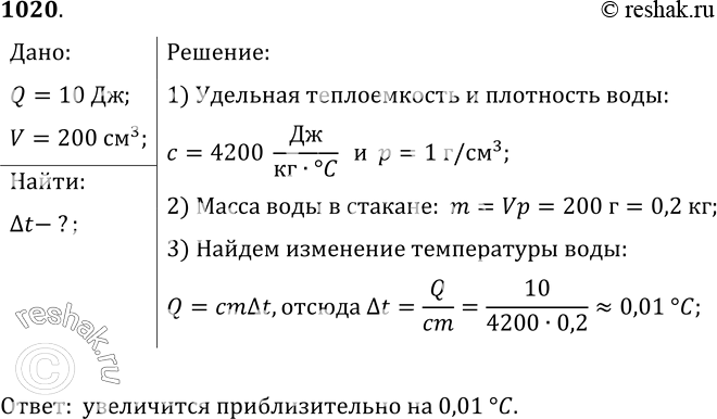
1020. На сколько изменится температура воды в стакане, если ей сообщить количество теплоты, равное 10 Дж? Вместимость стакана принять равной 200 см3.
*размещая тексты в комментариях ниже, вы автоматически соглашаетесь с пользовательским соглашением