Упр.1040 ГДЗ Лукашик 7-9 класс по физике (Физика)
Решение #1

Рассмотрим вариант решения задания из учебника Лукашик, Иванова 8 класс, Просвещение:
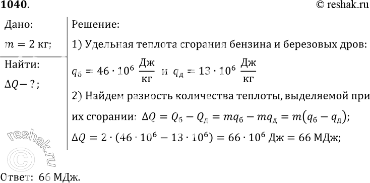
1040. На сколько больше теплоты выделится при полном сгорании бензина массой 2 кг, чем при сгорании сухих березовых дров той же массы?
*размещая тексты в комментариях ниже, вы автоматически соглашаетесь с пользовательским соглашением