Упр.1041 ГДЗ Лукашик 7-9 класс по физике (Физика)
Решение #1

Рассмотрим вариант решения задания из учебника Лукашик, Иванова 8 класс, Просвещение:
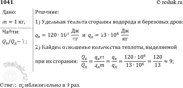
1041. Во сколько раз больше выделится теплоты при полном сгорании водорода массой 1 кг, чем при полном сгорании сухих березовых дров той же массы?
*размещая тексты в комментариях ниже, вы автоматически соглашаетесь с пользовательским соглашением