Упр.1078 ГДЗ Лукашик 7-9 класс по физике (Физика)
Решение #1

Рассмотрим вариант решения задания из учебника Лукашик, Иванова 8 класс, Просвещение:
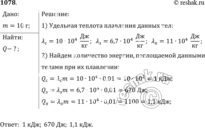
1078. Какое количество теплоты поглощают при плавлении тела из серебра, золота, платины? Масса каждого тела равна 10 г. Тела взяты при их температурах плавления.
*размещая тексты в комментариях ниже, вы автоматически соглашаетесь с пользовательским соглашением