Упр.1079 ГДЗ Лукашик 7-9 класс по физике (Физика)
Решение #1

Рассмотрим вариант решения задания из учебника Лукашик, Иванова 8 класс, Просвещение:
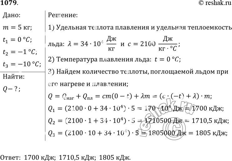
1079. Какое количество теплоты поглощает при плавлении лед массой 5 кг, если начальная температура льда 0; -1; -10 °С?
*размещая тексты в комментариях ниже, вы автоматически соглашаетесь с пользовательским соглашением